皇家国际
0791-83983112/0791-83955307
首页
走近皇家国际
皇家国际简介
组织机构
部分职能
生长历程
资讯中心
向导眷注
集团动态
下层动态
清静生产
视频中心
营业领域
危害评估
都会建设
房产开发
投资融资
资产治理
党团建设
党建
团建
工会
运动专题
纪检监察
廉政建设
普法专栏
信访举报
招标采购
招标通告
中标公示
资产招租
企业文化
文化纲要
企业宣传片
《南昌皇家国际》内刊
精神文明建设
联系皇家国际
联系方法
人才招聘
首页
走近皇家国际
皇家国际简介
组织机构
部分职能
生长历程
资讯中心
向导眷注
集团动态
下层动态
清静生产
视频中心
营业领域
危害评估
都会建设
房产开发
投资融资
资产治理
党团建设
党建
团建
工会
运动专题
纪检监察
廉政建设
普法专栏
信访举报
招标采购
招标通告
中标公示
资产招租
企业文化
文化纲要
企业宣传片
《南昌皇家国际》内刊
精神文明建设
联系皇家国际
联系方法
人才招聘
下属公司
招标采购
-
Bidding
招标通告
中标公示
资产招租
首页
>
招标采购
>
中标公示
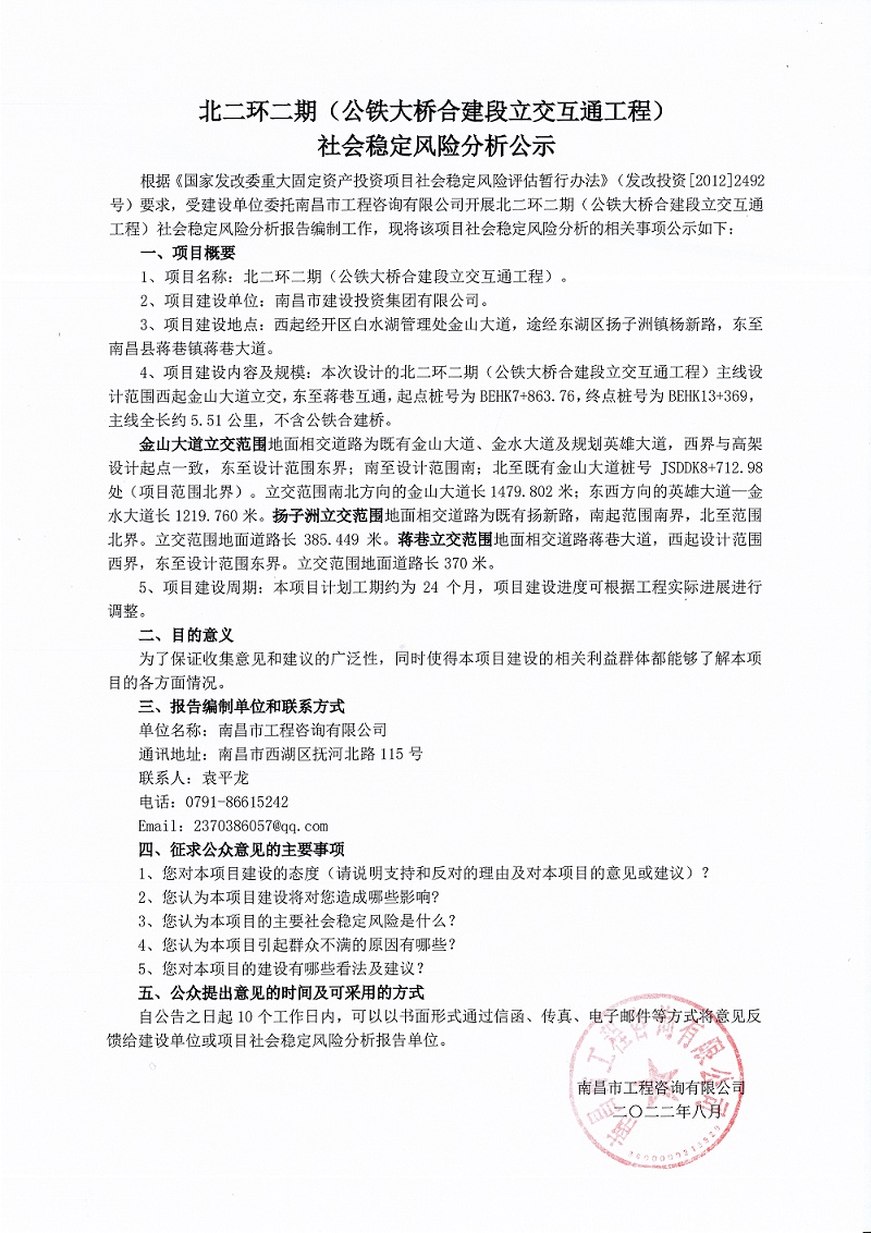
北二环二期(公铁大桥合建段立交互通工程)社会稳固危害剖析公示
日期:2022-09-02
上一篇:
抚州大街西延工程桩基检测及第三方试验检测项目中标候选人公示
下一篇:
南昌城投公司2021年超短期融资券第四期询价中标候选人公示
返回列表页
OA系统
官方微信
在线留言
信访举报
返回顶部
【网站地图】
【sitemap】